关键词:
武器装备;环境试验;复杂气候;单因素;作战;数字化
为满足现代化战争需求,武器装备要想具备能打仗、打胜仗的能力,就必须在试验鉴定过程中,把实战化考核要求落到实处。在武器装备列装部队之前,必须通过构建贴近实战化的复杂环境,考核装备在复杂环境下的环境适应性。复杂环境通常由多种环境因素叠加组成,如复杂的电磁环境、复杂的地理环境、复杂的气候环境等。环境试验是评估武器装备环境适应性和性能的重要手段,气候环境试验按照GJB 4239《装备环境工程通用要求》[1]大致可划分3类:一是自然环境试验,二是试验室环境试验,三是真实使用环境试验。其中,自然环境试验就是现实世界中的自然环境,受时间季节和地域的限制较大,环境条件不可控;试验室环境试验是各种环境参数可控的室内环境;真实使用环境试验是在综合环境(多因素环境条件耦合作用)下对装备进行的最全面的考核[2-3]。
随着科技的进步,武器装备由单装单平台向多装体系化发展,且信息化、智能化、无人化水平越来越高,作战地域不断扩大。随着系统的复杂化,武器装备受环境因素的影响也越加明显,尤其是在复杂环境条件下,其战技术指标的发挥将大打折扣。本文主要以复杂气候环境试验为研究对象,复杂气候环境在自然界是客观存在的,通过它所产生的环境效应,使设备和系统的性能受到破坏、削弱、降低、扰乱,或导致设备和系统发生故障。针对复杂气候环境试验的研究,徐鑫[4]对综合环境试验的基本定义和理论进行了阐述,并简要介绍了三综合试验的过程,总结了综合环境试验的发展趋势。周阳红生等[5]分析了我国综合环境试验现状,提出了完善标准体系、加强环境试验能力建设、开展军民融合等建议。王春晖等[6]进一步分析了当前我国试验室环境试验现状的产生原因,从标准研究滞后、极端气候研究有限、装备全寿命周期环境条件认识不足、环境试验故障机理研究不透彻等方面分析了原因,并提出了发展建议。黄年等[7]从综合环境试验仪器设备角度系统梳理了仪器种类、国内设备研究情况、国外设备研究情况,总结出未来综合
环境试验设备的发展趋势。随着实战化考核不断推进,如何考核武器装备在复杂气候环境条件下的性能,验证技术指标,摸清装备的底数,就成了武器装备环境试验考核和测试的重点与难点。
本文从武器装备环境试验的整体发展作为切入点,梳理了国内外复杂气候环境试验技术现状,分析了复杂气候环境试验条件的构建,总结环境试验发展趋势,形成结论,为武器装备复杂气候环境试验鉴定提供参考。
1 环境模拟试验技术现状
环境试验的发展可以追溯到第一次世界大战期间,由于战场气候环境的影响,武器装备的作战效能发挥受到了很大的限制。此后各国对环境因素的影响也开始重视起来,环境试验领域由此诞生。美国在1960年做过环境试验统计,作战期内,由环境因素引起的损害占50%以上;在库存期内,环境损害所占比重占全部损害的60%[8]。环境试验经过探索、发展、飞跃发展3个阶段,到目前已形成较为完善的标准化体系和环境试验场所及设备设施。
1.1 国外环境模拟试验现状
美军环境试验起步较早,自第二次世界大战之后,美国陆续在全球各地建立大量环境试验场,三大自然环境试验区涵盖了全世界典型环境条件[9]。美国最先进的麦金利气候试验室可提供高温、低温、湿度、盐、日照、雨、雪、冰、砂尘等综合气候条件,能够完成各种装备环境试验,其主要技术指标见表1。
英国建有整机的气候环境试验室,主要用于整机的气候环境试验,可对飞机或其他武器装备进行湿热、低温、高温、沙漠等气候环境测试,见表2。
维也纳气候环境试验室,可对直升机、各种车辆等设备开展高低温、湿热交变、日照、雨、覆雪、抗风吹袭、冰、云等复杂气候环境试验,主要技术指标见表3。
瑞典飞机气候试验室,具备进行飞机全机低温、高温试验的能力,试验室内温度可在–50~45 ℃调节。能够完成各种飞机的环境试验,美国的波音737、F-15、ER-2、C-130、欧洲A400M等飞机在该试验室完成相关测试试验。
美国和欧洲国家制定了一系列环境试验标准,而且不断完善环境体系标准,在环境试验标准制定和修订方面走在了前列。1962年发布的《空间及陆用设备的环境试验方法》为MIL-STD-810,1964年完成了修订,将该标准修订为MIL-STD-810A,1967年修订为MIL-STD-810B,1975年修订为MIL-STD-810C,1983年修订为MIL-STD-810D,将名称改为《环境试验方法和工程指导》,提出了环境裁剪和环境管理等概念,使该标准成为指导性文件。2001年修订为 MIL-STD-810F,名字为《环境工程考虑和试验室试验方法》,提出了“环境工程”这一概念,环境试验从武器装备全寿命全周期出发,要进行环境适应性的相关考核与设计。最新版本的 MIL-STD-810H于2019年发布,包括了环境工程项目指南、试验室试验方法和世界气候区指南3个部分,将“温-湿-振-高度”四因素环境试验进行了修订,定义为“综合环境试验”,对武器装备进行综合气候环境试验鉴定与考核[10]。
英国的环境试验标准为《国防装备环境手册》,简称为DEF-STAN00-35标准体系。该标准内容全面、系统性更强,其将气候环境条件划分更加细致,多为单因素组合,如恒定高温-低湿、恒定高温-高湿、高温-低气压、高温-低湿和阳光加热日循环等,对于综合环境试验标准体系建设有参考意义。
北大西洋公约组织(NATO)制定了STANAG(Standardization Agreement)军事标准化协议。STANAG4370《环境测试》于1994年首次发布,该标准主要用于规范军用装备在极端环境下的适应性和可靠性测试要求,通过环境测试评估军用装备在气候、机械、电气/电磁等环境因素下的性能表现。标准主要为5个附录,主要包括AECTP100环境试验的制定计划、AECTP200环境试验的定义、AECTP300气候环境条件试验、AECTP400机械环境试验、AECTP 500电气环境试验。最新修订版本于2019年发布,重点聚焦于装备在复杂环境中的生存能力验证。
国际电工委员会(IEC)制定了IEC68系列标准,因为该标准主要是在总结各国经验的基础上建立起来的,因此兼具了各种标准的特点。该标准使用方便、结构严谨,具有很高的先进性和科学性。
1.2 国内环境试验技术现状
近年来,我国环境模拟试验室建设呈现出快速发展的态势,但存在明显的区域性与技术层级差异。在武器装备试验领域,白城兵器试验中心、华阴兵器试验中心、中国飞机强度研究所、固安环境试验室以及中国北方车辆研究所等环境试验室,具备较为完整的环境参数控制能力。中国飞机强度研究所的气候环境试验室是我国最大的环境试验室,可进行整机的环境试验,容积为11万m3。试验室配备了温度、湿度、高度、冻雨、日照、振动等试验系统[11],可承担整机的环境试验。天津航天瑞莱科技有限公司的大型综合环境试验室在产品性能和评价优化等方面扮演着重要角色[12]。某大型气候试验室通过与4台电机架、功率分析仪等配合,为整车研发、验证测试以及整车验证试验等提供了大型设备测试所需的环境模拟条件。
环境试验室发展较快,北京、西安、苏州、广州、芜湖、武汉等地的整车气候试验室已实现高温(60 ℃)、低温(–50 ℃)、湿度(95%RH)及淋雨(100 mm/h)等车辆环境可靠性测试能力。机械环境试验室网络覆盖全国,可完成从微型电子元器件到重型装甲车辆的振动与冲击试验。
在环境试验标准体系建设方面,我国环境试验标准化体系起步较晚。从1980年开始,我国参照美军MIL-STD-810系列标准制定了武器装备标准GJB 150系列,参照IEC68标准制定了民用GB/T 2423系列标准,并不断进行修订,目前基本形成齐套的试验室环境试验标准体系。
2 当前环境试验存在的差距
2.1 环境试验标准体系建设滞后
GJB 150A—2009《军用装备试验室环境试验方法》[13]是我们现在开展环境试验的主要标准,该标准于2009年颁布实施,替代GJB 150—1986版,距离现在已有16年。从标准修订时间频率上看,与国外相比明显要缓慢,与其他国家标准修订情况对比见表4。
与我国武器装备发展进程相比,试验标准体系建设也明显滞后很多,现行环境模拟试验标准GJB 150A共包含28部分,其中23项标准涉及单因素环境试验,主要有低气压、高温、低温、湿热等试验方法,见表5。装备在自然界中真实使用时,往往是多种条件因素同时出现的,仅通过单因素环境试验,无法比较真实反映武器装备在使用环境下的真实情况。因此,对武器装备的环境适应性考核是不够全面的,无法考核出复杂气候环境因素对武器装备的真实影
响。我国当前装备研发进程加快,新式装备、高科技武器作战区域更广,受环境因素影响更大,对贴近实战环境的多因素环境模拟试验需求更大,有关综合环境试验的标准体系建设滞后严重。
2.2 复杂气候环境试验设备仍显不足
我国复杂气候环境试验设备研究起步较晚,从引进、仿制到自主研发相比,我国环境试验设备研制生产始于20世纪60年代,经过60年多年的发展,目前温度、湿度、盐雾等小型试验箱在市场上已经十分成熟。环境试验设备研制和生成发展较快,全国环境试验设备生成厂家有100多家,但与当前装备发展进程相比,能够用于开展整车、整机复杂气候环境模拟试验的试验室数量仍然有限,且综合化程度不高,多数为温度-气压试验、温度-湿度-气压试验等,综合化程度不高。
3 多因素复杂气候环境试验技术探索
多因素环境试验即复杂气候环境试验,是指不少于2种以上环境因素同时作用于被试装备的环境试
验。复杂的气候环境试验相对于单一因素的环境试验和组合环境试验,能较好地模拟产品所经历的环境,反映产品由于环境影响而产生的故障模式及其失效机理[14-17],是产品试验阶段必须经历的。
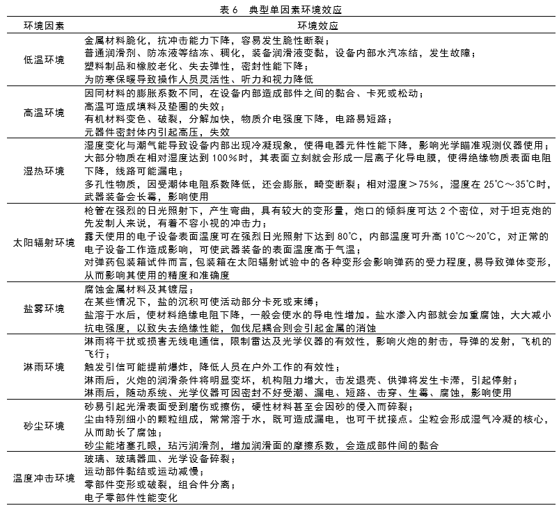
3.1 典型单因素环境
虽然真实的复杂气候环境能更全面考核武器装备的真实作战性能,暴露出装备的更多问题,但是对复杂气候环境试验的研究与探索需要从单因素环境试验入手,全面掌握单因素环境对武器装备性能发挥产生的效应,为探索复杂气候环境试验效应奠定基础,典型单因素环境效应见表6。
由以上分析可以看出,单环境因素对武器装备影响同样较大,能够产生很多故障问题,那么多因素复杂气候环境将会对武器装备产生更大影响,会暴露出各种故障问题,为武器装备在真实战场环境发挥作用提供技术支撑。
3.2 复杂气候环境试验构建
根据表6所列单因素环境试验条件,结合经验以及以往数据,确定复杂气候环境试验因素的种类、条件变化范围、环境因素之间的耦合效应。复杂气候环境试验的环境因素根据武器装备使用环境的不同而有所不同,根据环境试验特点和规律,将复杂气候环境试验大致按表7进行了初步分类。
复杂气候环境试验对武器装备的考核更加全面,更加严苛,既有单因素产生的环境效应,也有多个环境因素耦合产生的环境效应。例如,在低温、积冰、冻雨3因素环境条件下,由低温天气引发的积冰/冻
雨等气候条件,会妨碍武器装备各种活动部件的动作性能及机动系统的正常工作,会降低高技术武器光学、制导等核心组成单元的工作性能,低温环境还易引起发动机无法正常工作等情况,而在多因素叠加作用下产生的不确定性更大。低气压、温度、日照3因素环境中,低气压会影响武器装备动力、推进及运载系统中的燃烧效率及能量转换效率,而强辐照会产生光效应、热效应等,造成电子设备温度过高无法正常工作,也可导致火炮类武器炮管产生较大变形,大温差会使不同部件在温度变化产生的交变应力作用下,导致部件间配合间隙变大或变小而影响工作性能。对于多因素环境试验效应,只有在真实、可控的复杂气候模拟试验条件下才能完整、高效、快速地获得可信赖的试验结果,并为武器装备在真实战场环境条件下发挥作用提供支撑。部分试验照片如图1所示,图1a为温度、湿度和日照复合试验,图1b为低温、冻雨和结冰试验。
3.3 复杂气候环境试验条件的实现
要构建复杂气候环境试验条件,必须设计一套用于开展复杂气候环境试验的专用设备,通常为大型试验舱,该试验舱要具有通用性,可以满足不同外形尺寸、不同试验条件(单一或综合)的环境适应性考核要求。为满足大型装备(或体系装备)环境适应性考核需要,试验舱容积设计在1 000 m3以上,可以设计试验室舱体尺寸为φ12 m×24 m,试验舱可采用分段式设计,既可整体使用,也可分段组合使用,舱内可构建高温、低温、湿热、高度、太阳辐射、结冰、覆雪、雨、风及盐雾等多参数试验环境,采用模块化设计,以实现不同环境因素组合的复杂气候环境试验。针对复杂气候环境试验设备的研究,国内学者开展了大量相关研究工作,有力推动了复杂气候环境试验设备的研制与生产进程[18-29]。
4 武器装备环境试验发展趋势
4.1 标准体系进一步完善
随着环境试验技术研究的深入,以及复杂气候环境试验数据的积累,环境试验标准体系将得到进一步完善,试验方法及环境效应评估[30]标准会逐渐成熟,试验标准将涉及更多复杂气候环境试验,指导环境试验的实施。
4.2 综合化程度更高
环境模拟试验由单一因素环境模拟到多因素环境仿真,由静态试验到综合动态模拟,由单一装备到作战单元系统级的发展,带动了环境模拟试验设备的同步发展。试验设备也由最初的单一环境因素的独立控制,逐步发展为能够模拟多因素综合环境,设备综合化程度更高,模拟复杂气候环境能够更加贴近真实环境[31],其具体趋势如图2所示。

图2 环境测试设备的发展趋势
4.3 数字化环境试验研究加快
随着计算机技术、人工智能、大数据的发展与应用,武器装备环境试验必然会向数字化、智能化迈进,加快数字化环境试验技术研究。结合数字孪生技术[32]、计算机仿真技术[33],构建被试品精确数字模型,形成真实装备与数字化模型的动态映射关系,构建“材料-零部件-装备系统”整体系统模型,运行模拟试验,不断积累大量试验数据,应用统计分析、机器自主学习,建立联合试验环境,实现数字化环境试验和实装试验的完美匹配。例如,根据武器装备实际任务特点,运用数字化环境试验平台,可融合极端气候条件[34]、复杂地形条件、强电磁干扰对抗条件,构建出复杂战场环境,运用大数据评估,获得装备的实战效能。开展武器装备数字化环境试验,可以提早发现武器装备的潜在问题并处理,能够缩短装备的定型和列装周期,降低研发和试验成本,提高试验鉴定质效[35-36]。
5 结语